什么是意识障碍(意识障碍的分类及鉴别诊断不看有点亏)

什么是意识障碍(意识障碍的分类及鉴别诊断不看有点亏)

六振锐 2025-10-15 国际视野 8 次浏览 0个评论

意识障碍是指不能正确认识自身状态和(或)客观环境,不能对环境刺激做出正确反应的一种病理过程,其病理学基础是大脑皮质、丘脑和脑干网状系统的功能异常。

那么神经内科、神经外科以及神经病学对意识障碍是怎么认识的呢?

神经外科

意识障碍的分类及鉴别诊断「不看有点亏」

图1 神经外科对意识障碍认识的五个阶段

意识障碍的分类及鉴别诊断「不看有点亏」

神经内科

意识障碍的分类及鉴别诊断「不看有点亏」

图2 神经内科对意识障碍的分类

意识障碍的分类及鉴别诊断「不看有点亏」

轻度意识障碍

意识障碍的分类及鉴别诊断「不看有点亏」

意识障碍的分类及鉴别诊断「不看有点亏」

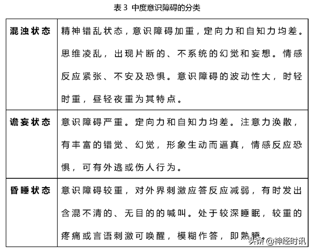
中度意识障碍

意识障碍的分类及鉴别诊断「不看有点亏」

意识障碍的分类及鉴别诊断「不看有点亏」

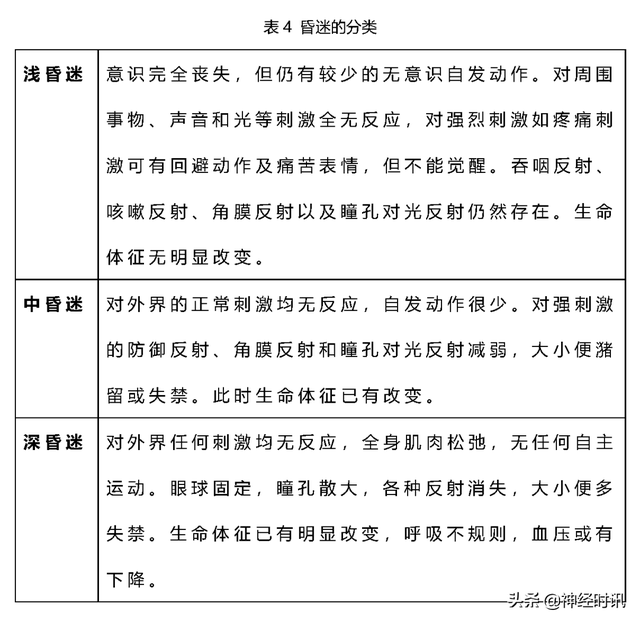
昏迷

是一种最为严重的意识障碍。患者意识完全丧失,各种强刺激不能使其觉醒,无有目的的活动,不能自发睁眼。

意识障碍的分类及鉴别诊断「不看有点亏」

神经病学

意识障碍的分类及鉴别诊断「不看有点亏」

图3 神经病学对意识障碍的分类

意识障碍的分类及鉴别诊断「不看有点亏」

觉醒性意识障碍

意识障碍的分类及鉴别诊断「不看有点亏」

意识障碍的分类及鉴别诊断「不看有点亏」

意识内容障碍

意识障碍的分类及鉴别诊断「不看有点亏」

意识障碍的分类及鉴别诊断「不看有点亏」

特殊类型意识障碍

意识障碍的分类及鉴别诊断「不看有点亏」

鉴别诊断

意识障碍的分类及鉴别诊断「不看有点亏」

代谢性脑病

意识障碍的分类及鉴别诊断「不看有点亏」

中毒性脑病

意识障碍的分类及鉴别诊断「不看有点亏」

脑血管疾病

意识障碍的分类及鉴别诊断「不看有点亏」

颅内感染性疾病

意识障碍的分类及鉴别诊断「不看有点亏」

脑外伤

意识障碍的分类及鉴别诊断「不看有点亏」

其他疾病

意识障碍的分类及鉴别诊断「不看有点亏」

意识障碍的病因多种多样,涉及多学科多系统,在接诊此类患者时应拓展思路,切忌先入为主;应仔细询问患者病史及伴随症状,进行全面体格检查及早期实验室检查,明确病因,从而避免误诊或延误治疗。

以上内容的分享对你有收获?

如果你想学习更多【临床病例经验分享】、【看大咖学术视频】、【收获更多实用干货】,你可以加入我们的社群,群里也会进行相应干货分享,

入群方式点击我的头像,私信回复 999

意识障碍的分类及鉴别诊断「不看有点亏」

转载请注明来自极限财经,本文标题:《什么是意识障碍(意识障碍的分类及鉴别诊断不看有点亏)》

每一天,每一秒,你所做的决定都会改变你的人生!

发表评论

快捷回复:

评论列表 (暂无评论,8人围观)参与讨论

还没有评论,来说两句吧...