凝血功能障碍是什么症状(重症患者凝血功能障碍标准化评估中国专家共识)

凝血功能障碍是什么症状(重症患者凝血功能障碍标准化评估中国专家共识)

董菊 2025-10-14 都市日报 9 次浏览 0个评论

血液凝固:是指凝血因子与血小板相互作用形成不溶性纤维蛋白凝块的过程。

凝血功能正常:是血管内皮、血小板、凝血因子、抗凝系统及纤溶系统共同建立的动态平衡。

凝血功能紊乱:又称为凝血病,是由凝血蛋白功能异常、血小板功能异常、血液蛋白功能或血管内皮功能紊乱等多种因素引起的血液凝固异常,临床上可表现为出血性疾病及血栓性疾病。

弥散性血管内凝血(disseminated intravascular coagulation,DIC)可发生于多种疾病的病理生理过程中,常见病因包括严重感染、创伤、肿瘤、病理产科、热射病等。经典DIC在致病因素作用下大量释放促凝物质激活凝血酶,导致微循环中形成广泛的微血栓。微血栓过度形成消耗了大量凝血因子及血小板,同时继发纤维蛋白溶解功能亢进,导致患者出现明显的出血、休克、多器官功能障碍及微血管病性溶血等临床表现。

根据诱发DIC的病因及病理生理机制的不同,DIC可分为血栓型DIC及纤溶型DIC两种表型。

血栓型DIC:常见于脓毒症,可由病原相关分子模式(PAMP)或损伤相关分子模式(DAMP)引起系统性炎症及内皮损伤,继而形成大量凝血酶活化抗凝及纤溶活性抑制,最终导致广泛的微血栓形成及多器官功能衰竭。因此,早期抗凝及血管内皮保护策略是血栓型DIC的主要治疗原则。

纤溶型DIC:常见于严重创伤及急性早幼粒细胞白血病,可因组织型纤溶酶原激活物(t-PA)大量释放诱发纤溶亢进,继而导致纤维蛋白过度降解引起出血。因此,早期抗纤溶及替代治疗是纤溶型DIC的主要治疗原则。

重症患者凝血功能障碍标准化评估中国专家共识

重症患者凝血功能障碍的外周血形态学检查流程

MDS:骨髓增生异常综合征;DIC:弥散性血管内凝血;HUS:溶血性尿毒综合征;TTP:血栓性血小板减少性紫癜

重症患者凝血功能障碍标准化评估中国专家共识

重症监护病房常见凝血功能障碍患者的实验室检查表现

纠正试验

纠正试验是当患者凝固时间出现不明原因延长时,将患者血浆与正常混合血浆或药物按照一定比例混合后,重新检测凝固时间的筛选试验。纠正试验可分为混合血浆纠正试验及药物纠正试验两种。

混合血浆纠正试验:原理是所有凝血因子活性水平在正常值的50%以上即可保持凝血时间在正常参考范围,因此在凝血因子活性缺乏的患者血浆中添加1:1比例的正常混合血浆后,凝血时间可恢复正常,而含有抗凝药物、凝血因子抑制物、抗磷脂抗体等异常物质的患者血浆,即便混合正常血浆后凝血时间也不能纠正至正常。

判定标准:为混合血浆的凝血时间比正常混合血浆延长<15%为“纠正”;比正常混合血浆延长≥15%为“不纠正”

重症患者凝血功能障碍标准化评估中国专家共识

重症患者常见凝血功能障碍的纠正试验表现

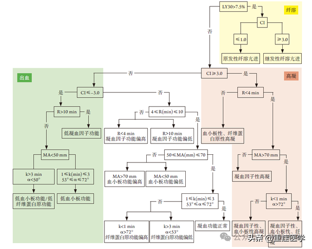
重症患者凝血功能障碍标准化评估中国专家共识

血栓弹力图普通试验评估凝血功能障碍的标准流程

LY30%:30 min时溶解度;CI:凝血指数;MA:最大振幅

重症患者凝血功能障碍标准化评估中国专家共识

常规凝血试验联合黏弹力试验评估凝血功能障碍的标准流程

PT:凝血酶原时间;APTT: 活化部分凝血活酶时间;TEG:血栓弹力试验;Fib:纤维蛋白原;FFMA:最大振幅

重症患者凝血功能障碍标准化评估中国专家共识

新型凝血分子标志物在重症患者凝血功能障碍中的表现

参考资料:重症患者凝血功能障碍标准化评估中国专家共识

转载请注明来自极限财经,本文标题:《凝血功能障碍是什么症状(重症患者凝血功能障碍标准化评估中国专家共识)》

每一天,每一秒,你所做的决定都会改变你的人生!

发表评论

快捷回复:

评论列表 (暂无评论,9人围观)参与讨论

还没有评论,来说两句吧...